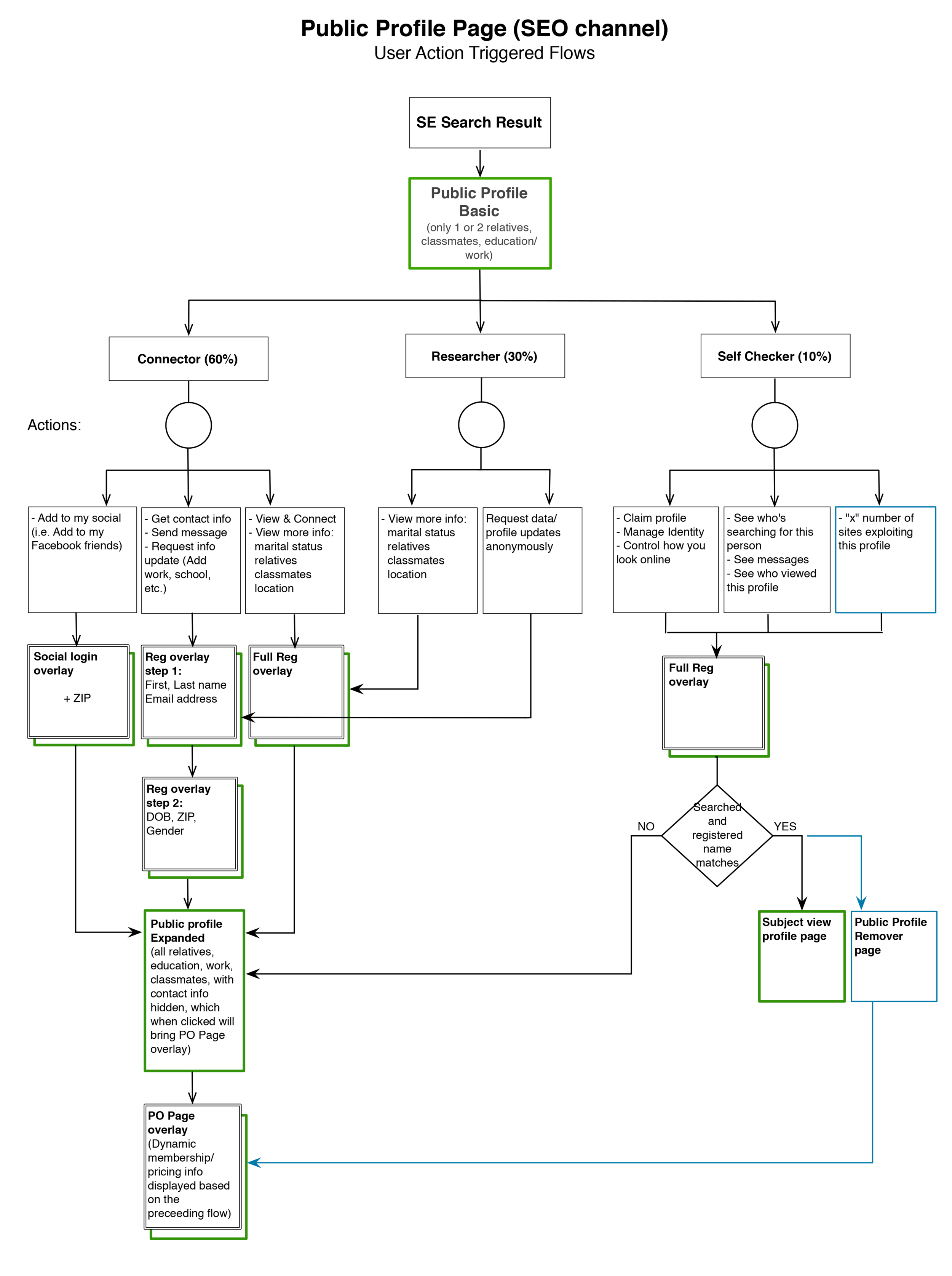
View fullsize SEO Directory View fullsize MyLife people search results page concept View fullsize View fullsize View fullsize View fullsize View fullsize User flows by persona type